国家重点研发计划“离子型稀土产业集聚区域网络协同制造集成技术研究与应用示范”课题三稀土冶炼流程管控一体化集成技术及系统示范建设镨钕回转灼烧窑竞争性谈判公告
一、项目基本情况
1、采购人:中国南方稀土集团有限公司
2、项目名称:“稀土冶炼流程管控一体化集成技术及系统”示范工程建设
3、采购方式:竞争性谈判
4、采购预算:197.99万元(人民币)
5、最高限价:197.99万元(人民币)
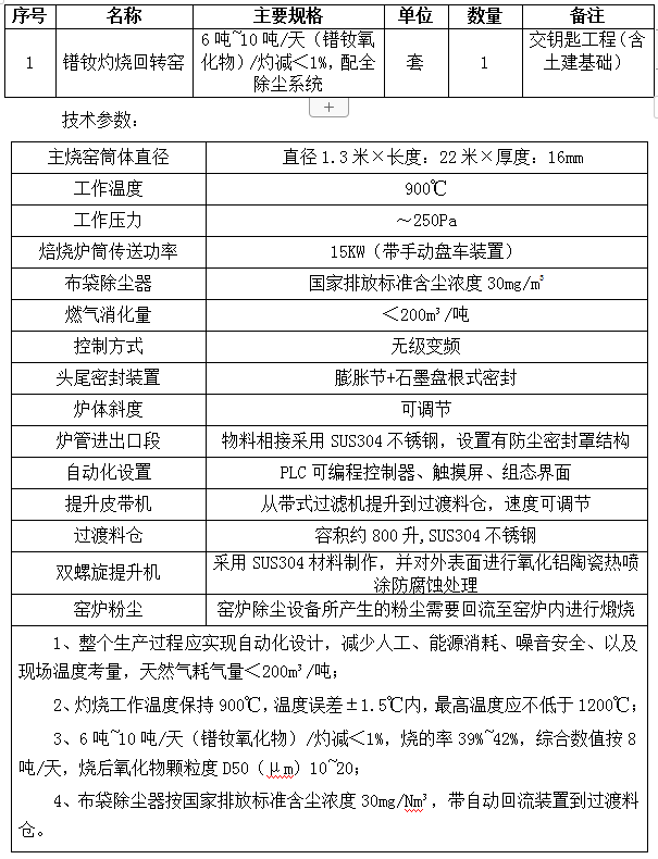
6、采购需求:

7、合同履行期限:成交供应商应在规定的时间内和采购人签订合同,并于签订合同后60个日历天调试完毕并交付采购人验收合格使用。
8、本项目不接受联合体响应。
二、响应供应商资格要求:
具有独立承担民事责任能力的法人或其他组织。
具有履行合同所必需的设备和专业技术能力。
三、报价方式及要求
严格按照响应文件内容提供响应文件资料。
四、中选原则:低价中选。
五、响应保证金:按竞争性谈判文件执行。
六、获取谈判文件
时间:2023年8月24日至2023年8月30日(北京时间)
方式:请联系项目负责人
七、响应文件提交
截止时间:2023年8月30日17:00分(北京时间)
提交地点:中国南方稀土集团大楼1001室(赣州经济技术开发区黄金大道36号)
八、谈判时间及地点
时间:2023年8月31日9:30分(北京时间)
地点:中国南方稀土集团大楼1022室(赣州经济技术开发区黄金大道36号)
九、公告期限
自本公告发布之日起7天。
十、获取响应文件格式:请联系项目负责人。
十一、凡对本次采购提出询问,请按以下方式联系:
采购人:中国南方稀土集团有限公司
地 址:江西省赣州市经济技术开发区黄金大道36号中国南方稀土大楼1001
联系人:廖先生:15979713998
魏先生:15216108026
中国南方稀土集团有限公司
2023年8月24日